Consulta en línea
Para consultas sobre nuestros productos o lista de precios, déjenos su correo electrónico y nos comunicaremos con usted dentro de las 24 horas.


ESPECIFICACIONES GENERALES:
Anchura máx. del papel: 1600 mm;
Anchura máx. Anchura del rodillo ondulador:1670mm;
Max. velocidad de la máquina :100m/min;
Tipo de flauta: Tipo de flauta según petición del cliente;
Consumo de vapor: 2000kg/hora ;
Presión de trabajo: 1.0-1.1MPa ;
Presión máx. :1.3Mpa;
Potencia solicitada: 380V,50Hz,trifásica;
Potencia total: Alrededor de 100kw para condiciones generales;
Longitud total de la línea: 48 metros.


Introducción de la máquina:
Soporte dos molino de papel Dia.1500mm;
Incluyendo la pista y el carro para llevar el molino de papel;
Freno neumático y embrague de resorte.
ESPECIFICACIONES:

Introducción de la máquina:
*Velocidad de diseño: 80m/min.
*Rodillos corrugados hechos de acero de aleación 48CrMo, con tratamiento térmico para dureza HRC58-60, superficie chapada con tratamiento de cromo.
*Rodillo corrugado: Dia.280mm con un tambor.
*Rodillo de presión: Dia.320mm. con tambor.
* Diseño sin dedos de succión por vacío que proporciona una formación perfecta de las estrías en la fabricación a alta velocidad.
* Sistema de accionamiento por cardán. Caja de engranajes de aceite de inmersión individual, separando las vibraciones dinámicas mejora la estabilidad de funcionamiento, fácil y rápido para el mantenimiento.
*Rodillo de encolado: superficie repujada con diseño de red y cromada.
*Ajuste del rodillo corrugado superior, rodillo de presión y rodillo de pegamento controlado por sistema neumático.
*Con rodillos de precalentamiento y preacondicionamiento.
ESPECIFICACIONES:
Control de tensión de vacío
Control eléctrico de la vía del papel


Características:
Each La superficie del rodillo está tratada con fresado de precisión y cromado, glorioso y duradero.
Electrically ajuste de ángulos de envoltura asegura para ajustar el área de precalentamiento de papel dentro de la gama de 300 °.
Electrically ajuste de ángulos de envoltura es adecuado para diferentes papeles y diferentes velocidades de carro.
The El rodillo de precalentamiento está fabricado de forma profesional, conforme a la norma nacional de seguridad de recipientes a presión.
El rodillo de precalentamiento y el rodillo de guiado del papel están tratados con chapado eléctrico.

1.Rodillo aplicador grabado de alta precisión que garantiza una aplicación uniforme de cola y un menor consumo de cola;
2.Tipo de rodillo de prensado con alta eficiencia de fabricación, control neumático, fácil y rápido de operar;
3.Auto-circulación de sistema de alimentación de pegamento se aplica para evitar el depósito de pegamento;
4. La fuente de accionamiento es de doble cara, puede adoptar el sistema de encolado de ajuste automático PLC;
5. El dispositivo de auto-precalentamiento acelera la gelificación del pegamento y crea un pegamento más fuerte.
ESPECIFICACIONES:

Características:
*Placa calefactora:1780mm(L)×600mm(An)×120mm(Al)×9pcs Fabricada en chapa de acero, chapa pulida.
*Tubo de vapor para la placa calefactora, dividido en 4 seccionesn respectivamente.
*La temperatura de calentamiento para cada sección puede ser mostrada.
*Para ajustar la tensión de la correa de algodón superior con: Un dispositivo de ajuste neumático y un dispositivo de ajuste manual. Cilindro de aire: 160mmx250mm de diámetro.
*Para ajustar la tensión de la correa de algodón inferior con: un dispositivo de ajuste manual.
*Para guiar la cinta de algodón superior con: un juego de dispositivo de ajuste manual.
Soporte del rodillo motriz 1 SET
*Rodillo superior: Dia.500mm×1700mm(L)
Envuelto en tela de amianto resistente al desgaste.
*Rodillo inferior: Dia.440mm×1700mm(L)
envuelto en tela de amianto resistente al desgaste.
*Rodillo de algodón: Dia.320mm×1500mm(L)×2pcs

Introducción de la máquina:
-Este tipo de máquina es especialmente para la línea de montaje en lugar de tipo antiguo cortadora scorer máquina.
-Asegurar la sincronización corriendo con la línea de montaje.
-Para cortar el lado de cartón es ordenado, recto, liso y no aplastante.
-Las cuchillas se pueden afilar manual o automáticamente.
-Cada cuchilla puede ser controlada individualmente.
-Pantalla táctil a color, fácil operación y control visual.
-Automático anti-desviación,. toda la máquina se puede mover a la izquierda y la derecha. para reducir mucho más los productos de desecho.

Introducción de la máquina:
-Tipo de estructura especial, tablero de alta calidad y el asiento, fiable y slinky.
-Con el reloj-ventana en dos lados wallboard, fácil para ver en la fabricación y mantenimiento.
-La parte motriz adopta lubricante hermético, asegura alta precisión, alta estabilidad.
-Adopta engranaje de alta precisión y rigidez, adecuado para alta velocidad, lubricación de fieltro de aceite prolongar la vida de trabajo. Asegura el engranaje de precisión de la cuchilla de corte, hojas de cartón sin bordes crudos.
-Eje de corte y asiento de corte de alta precisión, fiables y deslizantes.
-Diseño de estructura especial en el cambio de cuchilla, fácil y rápido de cambiar la cuchilla.
-Todo el sistema de diseño C.E estándar estrictamente, pasar la prueba de la computadora de la industria estrictamente, garantizar la alta calidad, larga vida de trabajo y la estabilidad.
-La parte de accionamiento adopta servo accionamiento AC, sistema de accionamiento hecho en Alemania, de alta calidad y rápido.
-Utiliza un sistema eléctrico de frecuencia, ahorra electricidad y puede superar la inestabilidad de energía.
-El sistema tiene la función de control automático, y podría evitar que el equipo mangled por operar fuera de las normas o la operación cursoriness.
-El ordenador puede ajustar automáticamente la aceleración de corte de acuerdo con el tamaño del cartón y la velocidad de fabricación.
- El ordenador puede almacenar 999 órdenes de corte diferentes, y puede elegir el orden o la prioridad de corte.
-Equipado con pantalla táctil y sistema de control PLC.


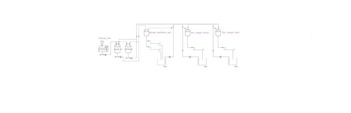
Introducción de la máquina:
1.Supply almidón adhesivo para máquinas de una cara y la máquina de encolado. Tipo de reciclaje automático.
2.Horizontal mezclador podría confects el pegamento principal y el pegamento del portador y después mezclarlos bastante con volumen grande.
3. La bomba de cola transporta la cola desde el depósito de almacenamiento, suministrando suficiente cola para cada máquina de encolado.
4. El recipiente de almacenamiento y el recipiente de suministro están equipados con un dispositivo de mezcla, evitando que el pegamento se deposite.
5.La parte de fabricación de pegamento incluye la olla portadora, la olla principal, la olla de almacenamiento, la bomba de suministro y la bomba de retorno.
6. Adopta el reciclaje automático de suministro de pegamento, el excedente de pegamento vuelve al bote de pegamento, control automático del nivel de pegamento, el retorno bombeado al bote de almacenamiento con auto-bomba, hace auto-círculo automático, evitando que el pegamento se gelifique y solidifique en la bandeja de pegamento.
7. 7. Después de terminar la fabricación, la cola sobrante vuelve al depósito de cola para su uso posterior.
8. Método de encolado suministrado por el fabricante.



Enviar Mensaje
Consulta en línea
Para consultas sobre nuestros productos o lista de precios, déjenos su correo electrónico y nos comunicaremos con usted dentro de las 24 horas.